随着老龄化社会的加速到来,老年人口的数量逐年增加,这为老年人用品市场带来了巨大的商机。为迎合活力老年人多元化的采购需求,提供更加优质优惠的产品,首届青岛老年时尚用品采购2024第九届中国山东(青岛)国际康养产业博览会(采购节与博览会同期同地 )将于6月27日至29日在青岛国际会展中心拉开帷幕!在这场盛大的展会上,我们诚挚邀请您一同探索老年时尚的魅力,领略老年生活的无限可能!

品类齐全 一站式采购高品质生活产品
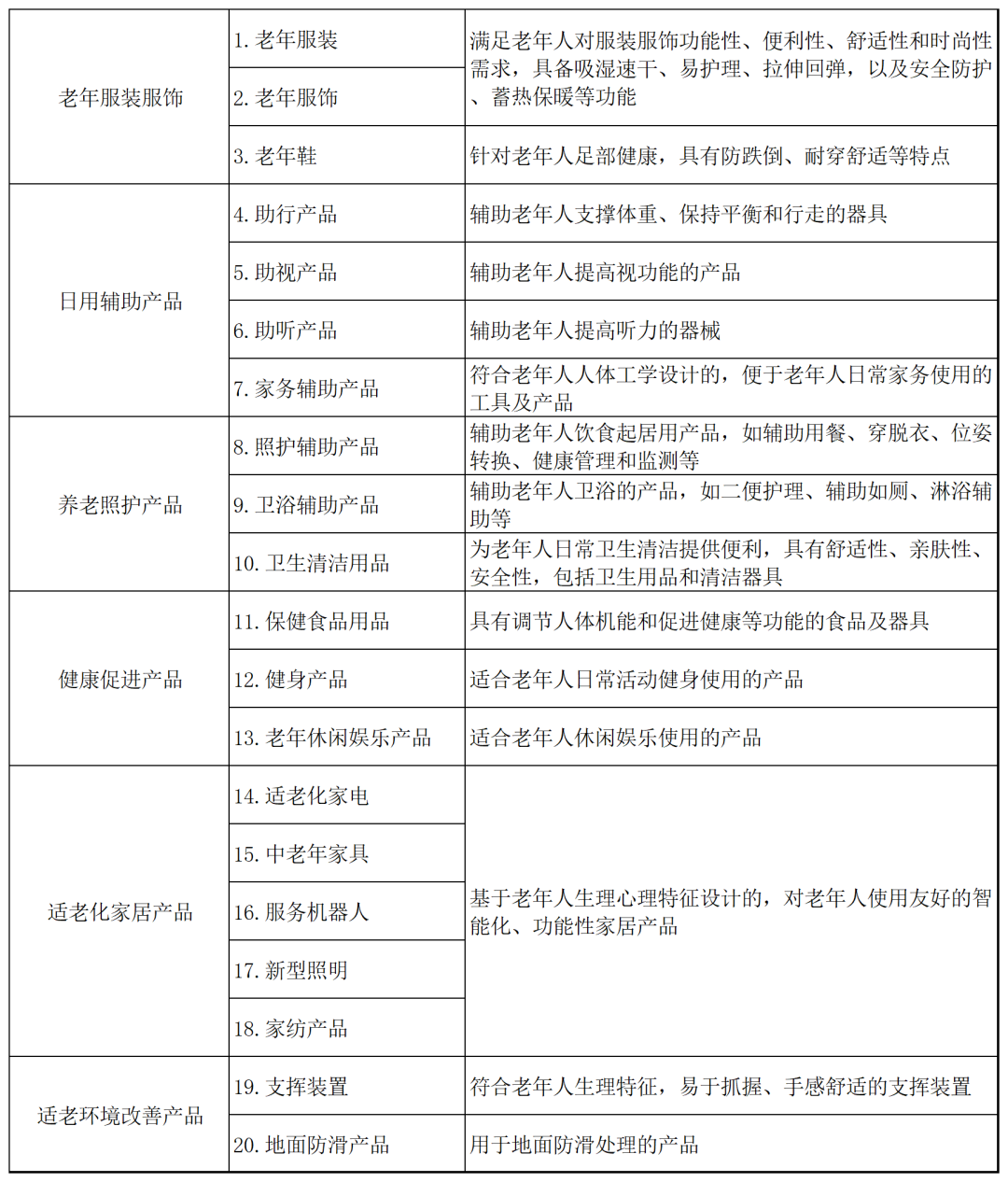
  作为本次博览会的精彩亮点之一,首届老年时尚用品采购节将汇聚国内外顶尖品牌和优质产品。组委会精心准备6大领域20个品类的时尚用品,如汤臣倍健、纽崔莱等健康企业;恒源祥、雅鹿等服装企业;孝心坊、爱晚亭等老年用品企业,从时尚的服装服饰、健康促进产品到智能便捷的适老化产品,无一不展现着老年人群的活力与风采。参与者不仅可以感受到生活品质的提升,更能找到符合个性化需求的时尚选择,一站式采购高品质生产品尽在本次采购节。

价格实惠 打造全网低价营地
  买到时尚、实用又实惠的老年用品是每个老年人的核心诉求,为此,首届老年时尚用品采购节与义乌、温州等全国知名的老年用品市场深度合作,引进优质产品厂家入驻,主打一个实惠!主打一个低价!采购节用实惠的价格和极致的性价比,打造全网低价营地。
引领潮流 开启独特老年风尚之旅
  此次采购节活动旨在传递“老有所乐、老有所爱”的理念,引领老年人群追求品质生活,体验时尚潮流。无论您是追求时尚的银发达人,还是关注健康养生的老年朋友,都能在这里找到心仪的产品,开启属于自己独特的老年风尚之旅。

  让我们共同见证老年时尚的绚丽盛景,让每一个细节都闪耀出幸福和活力的光芒!扫描下方二维码即可免费领取博览会门票,期待您莅临2024中国山东(青岛)国际康养产业博览会,与我们一起共享老年时尚的无限魅力!

博览会介绍

  2024中国山东(青岛)国际康养产业博览会将于2024年6月27日至29日继续在青岛国际会展中心举行。博览会以“积极应对人口老龄化,共享国际康养产业发展成果”为主题,聚焦康养产业生态,打造高质量发展新格局,规划以博览会、招商推介会、双十佳评选、康养创新发展论坛为核心的“一展一会一评选一论坛”系列活动。

  博览会总展览面积将超过20000㎡,邀约500余家康养企业和超过30000行业观众参与,打造产业商贸洽谈盛会。

  目前,博览会展位招商火热进行中,欢迎拨打招商热线:0532-85861016,快来加入一年一度的康养产业盛会吧。

组委会联系方式»»»

电话:0532-85861016
网址:http://health.hmed365.com

 | /

长按下方识别图中二维码添加好友,

康养君带你进入山东产业粉丝群,

找客户、寻合作

一起进入山东康养大家庭!

往期精彩

1.新征程 大不同!2024中国山东(青岛)国际康养产业博览会六大亮点抢先看
2.最新!2024政府工作报告:加强老年用品和服务供给,大力发展银发经济